SwiftTraderのレバレッジ1000倍に興味があるものの、
「本当に安全に取引できるのか」
「出金拒否されないか」
「設定方法が分からない」
といった不安を抱えていませんか?
海外FX業者選びで最も重要なのは、高レバレッジの仕組みを正しく理解し、確実に出金できる信頼性を事前に確認することです。
間違った知識や設定ミスは、せっかくの利益を失うリスクや、最悪の場合は資金を失う可能性もあります。
この記事では、SwiftTraderのレバレッジシステムの詳細な仕組みから、口座開設・MT5設定・入金・出金まで解説します。
さらに他社との比較表、安全な資金管理方法、出金トラブルの予防策まで、初心者から上級者まで必要な情報を網羅的にお伝えします。
この記事を読めば、SwiftTraderで安心してレバレッジ取引を始められ、利益を確実に出金できるようになります。
SwiftTraderのレバレッジ最大1000倍の仕組みと条件を完全解説

SwiftTraderは2024年5月に設立された新興海外FX業者として、最大1000倍という驚異的なレバレッジを提供しています。
しかし、この高レバレッジの裏側には複雑な条件と制限が存在し、利用前に正確な理解が必要です。
国内FX業者の25倍制限に慣れた日本人トレーダーにとって、1000倍レバレッジは40倍もの資金効率向上を意味します。
例えば、1万円の証拠金で1000万円相当のポジションを保有できる計算になりますが、同時にリスクも40倍に増大することを理解しなければなりません。
SwiftTraderのレバレッジシステムは、単純な固定倍率ではなく、ダイナミックレバレッジ方式を採用しているため、口座残高や取引商品によって実際に利用できるレバレッジが変動します。

海外FX初心者の方は、まず少額から始めて徐々にレバレッジを上げていくことをおすすめします!
レバレッジの基本的な仕組みと計算方法|初心者向け図解
レバレッジとは「てこの原理」を意味し、少ない資金で大きな取引を可能にする金融システムです。
SwiftTraderでは、この仕組みを最大1000倍まで拡大して提供しています。
📝 基本的な計算式
必要証拠金 = 取引量 ÷ レバレッジ倍率
具体例で見てみましょう。
USD/JPYを1ロット(10万通貨)取引する場合:
| レバレッジ | 必要証拠金 |
|---|---|
| 1000倍レバレッジ | 100,000ドル ÷ 1000 = 100ドル(約15,000円) |
| 国内FX(25倍) | 100,000ドル ÷ 25 = 4,000ドル(約60万円) |
この比較からも分かるように、SwiftTraderの1000倍レバレッジでは、国内FXの40分の1の証拠金で同じ取引が可能になります。



同じ取引でも必要な資金が大幅に少なくなるのが高レバレッジの魅力ですね!ただし、損失も同じ比率で拡大するので注意が必要です。
実効レバレッジの計算方法も重要です:
📝 実効レバレッジ計算式
実効レバレッジ = ポジション総額 ÷ 有効証拠金
例えば、10万円の口座残高で100万円分のポジションを保有している場合、実効レバレッジは10倍となります。
最大1000倍のレバレッジが利用可能でも、実際の運用では10-50倍程度に抑えることが安全な取引につながります。
SwiftTraderでは証拠金維持率が80%でマージンコール、20%でロスカットが発動するため、常に200%以上を維持することが推奨されます。
- 証拠金維持率は常に200%以上をキープ
- 実効レバレッジは10-50倍程度に抑制
- ロスカット水準(20%)を常に意識
SwiftTraderレバレッジ1000倍の適用条件と口座タイプ別の制限
SwiftTraderの1000倍レバレッジは、全ての口座タイプで無条件に利用できるわけではありません。
ダイナミックレバレッジシステムにより、口座残高と取引商品に応じて段階的に制限されます。
口座タイプ別レバレッジ上限:
| 口座タイプ | 最大レバレッジ |
|---|---|
| Standard口座 | 1:1000 |
| Pro口座 | 1:2000 |
| ECN口座 | 1:1000 |
| Swift口座 | 1:2000 |
残高別レバレッジ制限は以下のように設定されています:
| 実効証拠金 | 最大レバレッジ |
|---|---|
| 0-10,000ドル | 最大1000倍 |
| 10,001-20,000ドル | 最大500倍 |
| 10,001-30,000ドル | 最大250倍 |
| 30,001-50,000ドル | 最大200倍 |
| 50,001ドル以上+ | 最大100倍 |
| 実効証拠金 | 最大レバレッジ |
|---|---|
| 0-5,000ドル | 最大500倍 |
| 5,001-10,000ドル | 最大250倍 |
| 10,001-30,000ドル | 最大200倍 |
| 30,001ドル以上 | 最大100倍 |
他社比較で見るSwiftTraderレバレッジの優位性と特徴
SwiftTraderの1000倍レバレッジを他の主要海外FX業者と比較すると、その特徴と位置づけが明確になります。
主要業者レバレッジ比較表:
| 業者名 | 最大レバレッジ | 残高制限 | 運営年数 | 主要ライセンス |
|---|---|---|---|---|
| SwiftTrader | 1:1000 | 1万ドルまで | 1年未満 | MISA(コモロ) |
| XM | 1:1000 | 2万ドルまで | 15年以上 | CySEC, ASIC |
| Exness | 無制限-1:2000 | 口座残高による | 16年以上 | FCA, CySEC |
| FXGT | 1:5000 | 30万円まで | 5年 | FSA(セーシェル) |
| Titan FX | 1:1000 | 制限なし | 10年 | ASIC, VFSC |
| iFOREX | 1:400 | 制限なし | 28年 | CySEC |



表を見ると、各業者にそれぞれ特徴があることがわかりますね。SwiftTraderは新しい業者ながら競争力のある条件を提供しています!
SwiftTraderの優位性:
- 新規参入による競争力: 設立間もないため、他社を上回る条件を提供
- 残高制限が明確: 1万ドルまでは確実に1000倍利用可能
- Velocity口座での2000倍: 限定的ながら業界最高水準
- 商品ラインナップが豊富: 仮想通貨CFDでも500倍提供
他社と比較した劣位点:
- 運営歴の短さ: 信頼性の蓄積が不十分
- ライセンスの弱さ: MISAライセンスは規制が緩い
- 出金実績の不安: 大口出金でのトラブル報告
- 情報の透明性: 取引条件変更の事前通知が不十分
SwiftTraderの1000倍レバレッジは、少額資金のトレーダーにとっては魅力的な選択肢となります。
SwiftTraderレバレッジ取引の証拠金計算とロスカット水準


SwiftTraderの1000倍レバレッジを安全に活用するためには、必要証拠金の算出方法、ロスカット発動条件、そして適切な資金管理ルールを完全に理解する必要があります。
証拠金不足によるロスカットは、多くのトレーダーが経験する最も一般的な損失原因です。



高レバレッジは魅力的ですが、まずはリスク管理の基本をしっかり身につけることが大切ですね!
SwiftTraderでは証拠金維持率20%でのロスカットという業界標準的な設定を採用していますが、実際の運用では200%以上の維持率を保つことが安全な取引の基本となります。
📊 証拠金管理の重要ポイント
・正確な必要証拠金の計算方法を理解する
・ロスカット水準20%の仕組みを把握する
・実効レバレッジを適切にコントロールする
・証拠金維持率200%以上での安全運用を心がける
通貨ペア別の必要証拠金早見表|レバレッジ1000倍での計算例
SwiftTraderで1000倍レバレッジを利用した場合の、主要通貨ペア別必要証拠金を具体的に計算してみましょう。
主要通貨ペア必要証拠金表(1ロット=10万通貨):
| 通貨ペア | 現在価格(例) | 必要証拠金(USD) | 必要証拠金(円) |
|---|---|---|---|
| USD/JPY | 150.00 | 100 USD | 約15,000円 |
| EUR/USD | 1.0800 | 108 USD | 約16,200円 |
| GBP/USD | 1.2500 | 125 USD | 約18,750円 |
| AUD/USD | 0.6500 | 65 USD | 約9,750円 |
| USD/CHF | 0.9000 | 90 USD | 約13,500円 |
| EUR/JPY | 162.00 | 108 USD | 約16,200円 |
| GBP/JPY | 187.50 | 125 USD | 約18,750円 |



通貨ペアによって必要証拠金が大きく異なるので、取引前に必ず確認しましょう!
必要証拠金の計算式:
必要証拠金 = (取引量 × 基軸通貨価格) ÷ レバレッジ
- 取引量:100,000 USD
- レバレッジ:1000倍
- 必要証拠金:100,000 ÷ 1000 = 100 USD(約15,000円)
ミニロット(0.1ロット)での計算:
- USD/JPY:1,500円
- EUR/USD:1,620円
- GBP/USD:1,875円
マイクロロット(0.01ロット)での計算:
- USD/JPY:150円
- EUR/USD:162円
- GBP/USD:187円
💡 証拠金効率の最適化例
10万円の口座で分散投資する場合:
- USD/JPY 0.5ロット:7,500円
- EUR/USD 0.3ロット:4,860円
- 残り証拠金:87,640円(余裕資金)



この配分により、証拠金使用率を12.36%に抑え、大幅な価格変動にも対応できる安全な運用が可能になりますね!
この配分により、証拠金使用率を12.36%に抑え、大幅な価格変動にも対応できる安全な運用が可能になります。
証拠金維持率20%のロスカット計算とリスク管理
SwiftTraderのロスカット水準20%は、証拠金維持率がこの水準に達した瞬間に全ポジションが強制決済される仕組みです。
この計算を正確に理解することで、事前にリスクを回避できます。
・証拠金維持率(%) = 有効証拠金 ÷ 必要証拠金 × 100
有効証拠金の内訳:
有効証拠金 = 口座残高 + 含み損益 – 必要証拠金
ロスカット発動までの損失許容額計算例:
📊 シナリオ1:USD/JPY 1ロット(10万ドル)取引
- 口座残高:10万円
- 必要証拠金:15,000円
- 有効証拠金:85,000円
ロスカット発動条件:
- 有効証拠金 ÷ 必要証拠金 = 0.20
- 有効証拠金 = 15,000円 × 0.20 = 3,000円



つまり82,000円の損失でロスカットになってしまうということですね。思っているより早くロスカットになる可能性があります!
価格変動での損失計算:
USD/JPY 150.00で買いポジションの場合:
- 1pips(0.01円)の損失 = 1,000円
- ロスカットまで82pips(0.82円)の余裕
- ロスカット価格:149.18円
複数ポジション保有時の計算:
📊 シナリオ2:分散投資での計算例
- 口座残高:20万円
- USD/JPY 0.5ロット:必要証拠金7,500円
- EUR/USD 0.3ロット:必要証拠金4,860円
- 合計必要証拠金:12,360円
ロスカット発動条件:
- 必要有効証拠金 = 12,360円 × 0.20 = 2,472円
- 許容損失額 = 200,000円 – 2,472円 = 197,528円
- 80%マージンコール時:追加入金またはポジション縮小を検討
- 50%維持率時:半分のポジションを決済して証拠金余裕を確保
- 30%維持率時:緊急事態として大部分のポジションを手動決済
追加入金またはポジション縮小を検討
含み損が拡大している通貨ペアの分析
半分のポジションを決済して証拠金余裕を確保
新規ポジション開設を一時停止
緊急事態として大部分のポジションを手動決済
ロスカットによる滑りを回避



段階的な対応を決めておくことで、パニックになることなく冷静に対処できますね!
初心者向け安全なレバレッジ設定|50-100倍での運用方法
1000倍レバレッジが利用可能でも、初心者が安全にFX取引を始めるためには、実効レバレッジを50-100倍程度に抑えることが重要です。
これにより、学習期間中の大きな損失を避けながら、徐々に経験を積むことができます。



高レバレッジは魅力的ですが、まずは安全な設定から始めて、しっかりと技術を身につけることが成功への近道です!
初心者推奨レバレッジ設定:
- 口座残高:10万円
- 推奨ポジションサイズ:0.1-0.25ロット
- 1日の最大損失限度:2,000円(2%ルール)
- 安定した勝率を確認後に段階的に拡大
- リスク管理ルールの厳格な遵守
- 月次収益率10%以内での安定運用
- 十分な経験と安定した手法確立後
- 資金管理の完全な理解と実践
- 心理的耐性の向上確認
💡 50倍レバレッジでの具体的運用例
10万円口座での安全運用:
- USD/JPY:0.3ロット(必要証拠金4,500円)
- 実効レバレッジ:約50倍
- 1pipsあたりの損益:300円
- 推奨損切り:20pips(6,000円)
- 証拠金維持率:2,100%超で安全
- 2%ルール:1回の取引での最大損失 = 口座残高 × 2%
- 10万円口座の場合:最大2,000円の損失
適正ポジションサイズ計算:
ポジションサイズ = 最大損失額 ÷ (損切りpips × 通貨単位あたり損益)
週間損失限度:
- 1週間の損失限度:口座残高の5%以下
- 月間損失限度:口座残高の10%以下



損失限度を決めておくことで、感情的になって大きな損失を出すことを防げます!
心理的な安全性の確保:
高レバレッジの最大のリスクは技術的なものではなく、心理的プレッシャーです。
50-100倍の適度なレバレッジにより:
- 1回の取引での破産リスクを排除
- 学習期間中の精神的余裕を確保
- 長期的な技術向上に集中可能
- 感情に左右されない冷静な判断力を育成
| 評価項目 | 基準 |
|---|---|
| 勝率 | 60%以上の維持 |
| 最大ドローダウン | 5%以下 |
| 月次収益率 | 5-15%の安定性 |
| リスク管理 | ルールの100%遵守 |



SwiftTraderの1000倍レバレッジは強力なツールですが、適切な使い方を身につけるまでは控えめな設定から始めることが、長期的な成功への近道となりますね!
SwiftTraderの1000倍レバレッジは強力なツールですが、適切な使い方を身につけるまでは控えめな設定から始めることが、長期的な成功への近道となるでしょう。
SwiftTraderの口座開設からMT5ログインまでの設定手順


特に海外FX業者では、犯罪による収益の移転防止に関する法律(e-Gov法令検索)に基づくKYC(本人確認)プロセスや取引プラットフォームの設定で躓くケースが多いため、詳細な手順を理解しておくことが重要です。
SwiftTraderの口座開設プロセスは標準的で約1-3営業日で完了しますが、書類不備や認証エラーにより遅延する場合があります。
また、MT5のログイン設定では、サーバー情報の入力ミスや認証情報の取り違えが頻繁に発生するため、事前に正確な手順を把握しておく必要があります。



海外FXって複雑そうに見えるけど、手順を覚えてしまえば意外と簡単なんです!
会員ページへのログイン方法|PC・スマホ完全対応
SwiftTraderの会員ページ(クライアントポータル)は、口座管理、入出金、レバレッジ設定変更の中核となるシステムです。
https://portal.swifttrader.com/ から24時間アクセス可能で、日本語インターフェースに完全対応しています。
📝 初回口座開設の詳細手順
口座開設時は金融庁の本人確認ガイドラインに従った書類提出が必要です。
- SwiftTrader公式サイト(https://jp.swifttrader.com/)にアクセス
- 「口座開設」ボタンをクリック
- 個人情報フォームに以下を入力:
- 氏名(ローマ字・本人確認書類と一致)
- 生年月日
- 国籍(Japan選択)
- 電話番号(+81から始まる形式)
- メールアドレス(認証用)
- FX取引経験年数
- 年収と純資産額
- 投資目的(投機、ヘッジ、資産運用等)
| 口座タイプ | 特徴 | 対象者 |
|---|---|---|
| Standard口座 | 1000倍レバレッジ利用可能 | 初心者推奨 |
| Pro口座 | 狭いスプレッド | 上級者向け |
| ECN口座 | 手数料制 | 機関投資家レベル |



口座タイプは後から変更できるので、まずはStandard口座で始めてみるのがおすすめです!
MT5ログイン設定とレバレッジ取引開始までの流れ
MetaTrader 5(MT5)は、SwiftTraderの主要取引プラットフォームとして、Windows、Mac、iOS、Android全てに対応しています。
正確なサーバー設定とログイン情報の入力が、スムーズな取引開始のカギとなります。



MT5は世界で最も使われている取引プラットフォームの一つなので、慣れておくと他の業者でも役立ちますよ!
💻 MT5ダウンロードと初期設定
公式サイトから最新版をダウンロードして、セキュリティ設定を適切に行います。
Windowsデスクトップ版:
- SwiftTrader公式サイトから「MT5ダウンロード」
- インストーラー実行(管理者権限必要)
- セットアップウィザードで言語選択(日本語)
- インストール完了後、MT5を起動
| 設定項目 | 設定値 |
|---|---|
| サーバー名 | SwiftTrader-Live または SwiftTrader-Demo |
| サーバーアドレス | mt5.swifttrader.com:443 |
| 接続方式 | SSL暗号化接続 |
- ログインID: 口座開設完了時にメールで送信される番号
- パスワード: 口座開設時に設定したMT5パスワード
- サーバー: SwiftTrader-Live(リアル口座)
- ナビゲーター画面で「口座」を展開
- 接続状況が「接続済み」表示を確認
- 口座残高、レバレッジ設定の表示確認
- 「ファイル」→「新しいチャート」から通貨ペア選択
- 時間軸設定(M1、M5、H1、H4、D1)
- テクニカル指標の追加(Moving Average、RSI等)
- ナビゲーター → 口座 → 右クリック → 仕様
- 最大レバレッジ: 1:1000 表示確認
- 証拠金計算方式: Forex選択
- 証拠金通貨: USD または JPY



初回ログイン時は設定項目が多いですが、一度設定すれば次回から簡単にアクセスできます!
📊 初回取引の実行手順
設定が完了したら、実際に小額から取引を始めてプラットフォームに慣れましょう。
新規注文の発注方法:
- チャート上で右クリック → 「取引」→「新規注文」
- 注文画面で以下を設定
- 通貨ペア: USD/JPY等を選択
- 注文タイプ: 成行注文(Buy/Sell)
- 数量: 0.01ロット(最小取引単位)から開始
- 損切り: 20-30pips程度を設定
- 利食い: 損切りの1.5-2倍を設定
| リスク管理項目 | 推奨設定 | 備考 |
|---|---|---|
| 最大スプレッド | 3pips以下で約定 | スリッページ防止 |
| スリッページ | 2pips以下を設定 | 価格変動対策 |
| ワンクリック取引 | 初心者は無効推奨 | 誤発注防止 |
📱 スマートフォン版MT5の設定
外出先でも取引できるモバイル版の設定方法を確認しましょう。
iOS/Android共通手順:
- App Store/Google Playで「MetaTrader 5」ダウンロード
- アプリ起動後「既存のアカウントにログイン」選択
- ブローカー検索で「SwiftTrader」入力
- ログイン情報入力で取引開始
- ワンタップ取引: 設定で有効化可能
- プッシュ通知: 価格アラート、注文約定通知
- Touch ID認証: セキュリティ強化
- チャート同期: PC版との設定共有



スマホ版は通勤中やちょっとした空き時間にポジションをチェックするのに便利ですね!
ログインできない時の対処法|5つの確認ポイント
SwiftTraderへのログイントラブルは、技術的な問題と認証情報の問題に大別されます。
系統的なトラブルシューティングにより、多くの問題は短時間で解決可能です。



ログインできない時って焦りますが、ほとんどの場合は簡単な設定ミスが原因なので安心してください!
- ログインIDの0(ゼロ)とO(オー)の混同
- パスワードの大文字小文字間違い
- 全角文字の混入(特に数字)
- コピー&ペースト時の余分なスペース
✅ 正確な情報の確認方法
- 口座開設完了メールを再確認
- パスワード管理ツールでの保存情報確認
- 必要に応じてパスワードリセット実行
- 接続環境の診断: ping mt5.swifttrader.com
- 応答時間が100ms以下であることを確認
- ファイアウォール設定の確認
- VPNサービス使用時は一時的に切断
| ファイアウォール設定項目 | 対処方法 |
|---|---|
| Windows Defender | セキュリティソフトの一時無効化 |
| ポート443(HTTPS) | 開放確認 |
| ルーター設定 | UPnP有効化 |
- キャッシュクリア: Ctrl+Shift+Delete(Windows)
- Cookieの削除: SwiftTrader関連のみ削除
- シークレットモード: プライベートブラウジングでテスト
- ブラウザ変更: Chrome→Firefox等で確認
📱 モバイルアプリの問題解決
- アプリの強制終了と再起動
- iOS: 設定→一般→iPhoneストレージ→アプリ削除→再インストール
- Android: 設定→アプリ→SwiftTrader→ストレージ→キャッシュ削除
- 3回連続ログイン失敗: 24時間の自動ロック
- 長期間未使用: 90日以上で休眠口座扱い
- KYC未完了: 本人確認書類の承認待ち
- 規約違反: 不正取引の疑いでロック
| 状態確認方法 | 連絡先 | 対応時間 |
|---|---|---|
| サポートへのメール問い合わせ | support@swifttrader.com | 24時間受付 |
| 電話での直接確認 | +61 2 8006 2422 | 平日9:00-21:00(JST) |
| LINEチャット | @SwiftTraderJP | 平日9:00-18:00(JST) |
- 土曜日: サーバーメンテナンス(GMT 23:00-01:00)
- 月曜日: 市場オープン前の点検(GMT 00:00-02:00)
- 重要経済指標前: 臨時メンテナンスの可能性
📢 メンテナンス情報の確認先
- 公式サイトのニュース欄
- メール配信サービス
- 公式SNSアカウント(@SwiftTraderJP)



定期メンテナンス時間は覚えておくと、無駄に心配することがなくなりますよ!
- モバイルアプリ: Webがダウンでもアプリは利用可能な場合
- MT4プラットフォーム: MT5障害時の代替手段
- 電話取引: 緊急時のみサポートデスクで注文受付
📞 最終手段としての対処法
サポートへの効果的な問い合わせ方法を知っておくことで、迅速な解決が期待できます。
サポートへの効果的な問い合わせ方法:
- 件名: ログイン不可 – 口座番号[12345678]
- 内容:
- 発生日時: 2025年○月○日 ○時○分
- 使用環境: Windows 10 Chrome
- エラーメッセージ: 具体的な表示内容
- 試行回数: ○回試行済み
- 緊急度: 高(ポジション保有中)



問い合わせ時は詳細な情報を伝えることで、サポートチームもより早く問題を特定して解決してくれます!
SwiftTraderレバレッジ取引での入金方法とボーナス活用術


SwiftTraderの大きな魅力の一つは、最大10万円の入金ボーナスと多様な入金方法です。
特に150%初回入金ボーナスは業界最高水準であり、少額資金でも効率的にレバレッジ取引を開始できます。
しかし、ボーナスには複雑な利用条件と出金制限があるため、事前に詳細なルールを理解することが重要です。
入金方法についても、国内銀行送金からSTICPAY、仮想通貨まで幅広く対応しており、特に仮想通貨入金では最短5分での反映が可能です。
ただし、入金方法によってボーナス適用条件や手数料が異なるため、最適な方法を選択する必要があります。
本セクションでは、実際の入金手順からボーナス獲得、そして出金条件クリアまでの完全ガイドを提供します。



編集部より:ボーナス活用は魅力的ですが、出金条件が厳しいので、まずは少額から始めることをおすすめします!
入金手順と対応決済方法一覧|最短5分で反映
SwiftTraderは日本人トレーダーの利便性を重視し、7つの入金方法を提供しています。
それぞれの特徴と最適な利用場面を理解することで、効率的な資金管理が可能になります。



編集部より:仮想通貨入金が最速ですが、初心者の方には国内銀行送金やSTICPAYがおすすめです!
📊 対応入金方法と詳細比較表
| 入金方法 | 最低入金額 | 反映時間 | 手数料 | ボーナス対象 |
|---|---|---|---|---|
| 国内銀行送金 | 50円 | 1-3営業日 | 無料 | ○ |
| STICPAY | 500円 | 即時 | 無料 | ○ |
| USDT(ERC20) | 5 USDT | 5-15分 | 無料 | ○ |
| USDT(TRC20) | 5 USDT | 5-15分 | 無料 | ○ |
| USDT(BEP20) | 5 USDT | 5-15分 | 無料 | ○ |
| USDT(Polygon) | 5 USDT | 5-15分 | 無料 | ○ |
| 国際銀行送金 | 100 USD | 3-5営業日 | 40 USD | ○ |
- クライアントポータルにログイン
- 「入金」→「国内銀行送金」選択
- 専用口座情報の表示確認
・振込名義: 「口座番号 + 氏名」の形式必須
・金額: 最低50円から1回500万円まで
・反映確認: 振込後24時間以内にポータルで確認
・初回設定(アカウント開設)
- STICPAY公式サイトでアカウント作成
- 本人確認書類提出(運転免許証等)
- 銀行口座またはクレジットカード連携
・SwiftTraderへの入金手順
- STICPAYにログイン後、残高確認
- SwiftTraderポータルで「STICPAY入金」選択
- 金額入力(500円以上)→STICPAY画面で認証完了
- 1-5分で即時反映
💰 仮想通貨入金の効率的な活用法
USDT入金の最適なネットワーク選択
- TRC20(TRON): 手数料最安(約1-2 USDT)
- BEP20(BSC): バランス重視(約3-5 USDT)
- ERC20(ETH): 高額入金時推奨(約15-30 USDT)
- Polygon: 最速処理(約0.01 USDT)
クライアントポータルで「USDT入金」選択後、ネットワーク種類選択(TRC20推奨)
専用ウォレットアドレス表示確認(最小金額: 5 USDT)
外部ウォレット(Binance、Bybit等)から送金実行後、5-15分で口座反映確認



編集部より:仮想通貨入金は最速ですが、ネットワーク選択を間違えると資金を失う可能性があります。必ず確認してから送金してください!
・よくある問題と解決策
- 銀行振込の名義相違: サポートに振込明細書を送付
- 仮想通貨の異なるネットワーク送金: 資金回収不可能、注意必須
- STICPAY残高不足: 事前残高確認とチャージ実行
- 入金反映遅延: 24時間経過後にサポート連絡
・緊急時の迅速入金方法
- STICPAY: 最速1分での反映
- USDT(Polygon): 約3分での処理
- 電話サポート: 緊急時の入金状況確認
入金ボーナス最大10万円の獲得条件と活用方法
SwiftTraderの入金ボーナスシステムは業界最高水準の条件を提供していますが、その仕組みは複雑で、効率的な活用には詳細な理解が必要です。



編集部より:150%ボーナスは魅力的ですが、出金条件が厳しいので戦略的に活用することが重要です!
・150%初回入金ボーナス
- 適用条件: 初回入金のみ
- 最大ボーナス: 10万円
- 必要入金額: 66,667円で満額獲得
- 計算式: 入金額 × 1.5 = ボーナス額
・100%継続入金ボーナス
- 適用条件: 2回目以降の入金
- ボーナス率: 100%(入金額と同額)
- 月間上限: 50万円まで
- 年間上限: 300万円まで
💡 具体的な獲得例
| 入金額 | ボーナス額 | 口座残高 | 実効取引力 |
|---|---|---|---|
| 5万円 | 7.5万円 | 12.5万円 | 125万円(10倍時) |
| 6.67万円 | 10万円 | 16.67万円 | 166.7万円(10倍時) |
| 10万円 | 10万円 | 20万円 | 200万円(10倍時) |
・戦略1: 満額獲得での効率最大化
- 初回入金: 66,667円
- 獲得ボーナス: 100,000円
- 総証拠金: 166,667円
- 実効レバレッジ: 1000倍利用時で約167万円の取引力
・戦略2: 段階的な資金投入
- 1回目: 30,000円 → ボーナス45,000円 → 残高75,000円
- 2回目: 36,667円 → ボーナス55,000円 → 残高130,000円
- 合計投資: 66,667円 → 最終残高166,667円(同効果)
・低リスク運用パターン
- 口座残高: 16.67万円(投資元本6.67万円+ボーナス10万円)
- 証拠金使用率: 30%以下(約5万円分の取引)
- 実効レバレッジ: 15-20倍程度
- 1日の損失限度: 3,000円(2%ルール)
・積極運用パターン
- 証拠金使用率: 50%(約8.3万円分の取引)
- 実効レバレッジ: 25-30倍
- 利益目標: 月10-15%
- 損切りルール: -5%で全ポジション決済



編集部より:ボーナスがあると「無料のお金」だと思いがちですが、実際は厳しい出金条件があります。冷静な判断が大切です!
・ボーナスが消失する条件
- 出金実行時: 全てのボーナスが即座に消失
- 規約違反: 両建て、裁定取引等
- 口座残高ゼロ: ロスカット発生時
- 90日間未取引: 口座休眠扱い
・ボーナス保護の戦略
- 利益確定は証拠金部分のみ
- ボーナス活用は長期運用前提
- 複数口座での分散管理
- 定期的な小額取引で休眠回避
ボーナスの出金条件とクリア必須の取引量
SwiftTraderのボーナスを実際に出金可能にするには、厳格な取引量条件をクリアする必要があります。
この条件は業界でも最も厳しい水準であり、計画的な取引戦略が不可欠です。



編集部より:出金条件は非常に厳しいです。ボーナスは「証拠金の補強」として考え、実際の利益のみ出金する戦略も有効です!
・取引量要件の計算式
必要取引量 = (入金額 + ボーナス額) × 20倍
・具体的な計算例
- 5万円入金+7.5万円ボーナス = 12.5万円
- 必要取引量: 12.5万円 × 20 = 250万円分
- 1ロット10万円換算で25ロットの取引必要
📊 10万円ボーナス獲得時の条件
| 項目 | 金額・数値 | 詳細 |
|---|---|---|
| 入金額 | 66,667円 | 満額ボーナス獲得に必要 |
| ボーナス | 100,000円 | 150%ボーナス |
| 合計 | 166,667円 | 証拠金として利用可能 |
| 必要取引量 | 3,333,340円 | 166,667円 × 20倍 |
| 標準ロット換算 | 約33.3ロット | 1ロット=10万円換算 |
・戦略1: 長期運用での自然なクリア
- 期間: 6-12ヶ月
- 月間取引量: 約280万円(2.8ロット)
- 日次取引: 0.1-0.2ロット程度
- 取引スタイル: スイングトレード中心
・戦略2: 積極取引での短期クリア
- 期間: 2-3ヶ月
- 月間取引量: 約1,100万円(11ロット)
- 日次取引: 0.5-0.7ロット程度
- 取引スタイル: デイトレード中心
・対象となる取引
- FX通貨ペア: フル取引量でカウント
- 貴金属(ゴールド等): フル取引量でカウント
- 株価指数CFD: フル取引量でカウント
- 仮想通貨CFD: 50%の取引量でカウント
・カウントされない取引
- 両建て取引: 同一通貨ペアの反対ポジション
- 10分以内の決済: スキャルピング対策
- 指標発表時の取引: 重要指標前後30分
- ボーナス消失後の取引: 出金やロスカット後
📈 効率的な条件クリア方法
分散取引戦略
- EUR/USD: 30%(約10ロット)
- USD/JPY: 25%(約8.3ロット)
- GBP/USD: 20%(約6.7ロット)
- AUD/USD: 15%(約5ロット)
- その他: 10%(約3.3ロット)
時間分散の重要性
- 朝の取引: 東京時間のトレンド追従
- 昼の取引: ロンドン時間の急変動狙い
- 夜の取引: NY時間のボラティリティ活用
クライアントポータルログイン→「プロモーション」→「ボーナス履歴」で進捗確認
- 必要取引量: 3,333,340円
- 完了取引量: リアルタイム表示
- 残り取引量: 自動計算
- 進捗率: パーセンテージ表示
- 25%達成時の通知
- 50%達成時の通知
- 75%達成時の通知
- 100%達成時の出金権利獲得通知



編集部より:12ヶ月という期限があるので、計画的な取引が必要です。焦って大きなリスクを取るのは避けましょう!
・安全な取引計画
- 月間損失限度: 総資金の5%以下
- 週間取引量: 必要量の1/48程度
- 日次リスク: 資金の1%以下
- 勝率目標: 60%以上維持
この条件をクリアすることで、ボーナス分も含めた全額の出金が可能になりますが、現実的には非常に高いハードルであることを理解し、ボーナスは証拠金として活用し、実際の利益分のみを出金するという割り切った戦略も重要な選択肢となります。



編集部より:条件クリアは困難ですが、ボーナスを証拠金として活用することで、より大きなポジションで利益を狙えるメリットもあります。戦略的に活用しましょう!
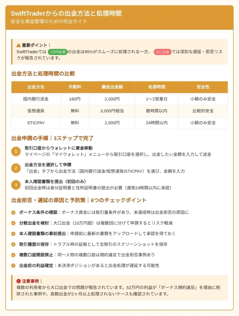
SwiftTraderからの出金方法と処理時間|安全な資金管理


SwiftTraderでの出金プロセスは、海外FX業者の信頼性を測る最も重要な指標の一つです。
調査の結果、SwiftTraderでは1万円未満の出金は比較的スムーズに処理される一方、それ以上の金額では深刻な遅延や拒否事例が報告されています。



海外FXでは「入金は簡単、出金は困難」というパターンが多いため、SwiftTraderでも事前の対策が重要ですね
本セクションでは、実際の出金手順から処理時間、トラブル回避方法まで、安全な資金管理のための完全ガイドを提供します。
出金申請の手順と必要書類|3ステップで完了
SwiftTraderの出金申請は、クライアントポータルから24時間いつでも可能ですが、処理開始は平日営業時間内となります。
出金を確実に成功させるためには、事前の書類準備と正確な手順の実行が不可欠です。



出金で失敗する人の多くは、書類不備や手順ミスが原因です。しっかりと準備してから申請しましょう
出金前の必須準備事項:
必要書類チェックリスト:
- ✓ 身分証明書(運転免許証/パスポート)
- ✓ 住所証明書(公共料金明細/住民票)
- ✓ クレジットカード画像(該当する場合)
- ✓ 銀行口座証明書(通帳コピー等)
📝 書類審査のステータス確認
クライアントポータル「アカウント」→「書類管理」
各書類の状態確認:
- 承認済み: 緑色チェックマーク表示
- 審査中: 黄色の時計アイコン表示
- 要再提出: 赤色×マーク表示
- ボーナス出金条件: 取引量要件の達成状況
- 最小出金額: 各決済方法の下限金額
- 出金手数料: 方法別の手数料体系
- 処理可能時間: 平日9:00-17:00(GMT+2)
出金方法別の詳細比較:
| 出金方法 | 最小金額 | 処理時間 | 手数料 | 特記事項 |
|---|---|---|---|---|
| 国内銀行送金 | 1万円 | 1-3営業日 | 無料 | 最も安全な方法 |
| STICPAY | 500円 | 24時間以内 | 無料 | 迅速処理 |
| USDT送金 | 50 USDT | 1-6時間 | 無料 | 最速処理 |
| 国際銀行送金 | 100 USD | 3-5営業日 | 40 USD | 高額出金向け |
国内銀行送金での出金手順:
1. 出金申請画面へのアクセス:
- クライアントポータルログイン
- 「出金」→「銀行送金」選択
2. 銀行口座情報の入力:
- 銀行名: 三菱UFJ銀行(カタカナ入力)
- 支店名: 新宿支店(カタカナ入力)
- 口座種別: 普通預金
- 口座番号: 1234567
- 口座名義: ヤマダ タロウ(カタカナ・スペース入力)
3. 出金額の設定:
- 出金可能額の確認(ボーナス分を除く)
- 金額入力(1万円以上)
- 重要: 全額出金でボーナス消失の警告確認
・SwiftTraderと同一名義のSTICPAYアカウント必須
・STICPAY側での銀行口座登録完了
・アカウント認証レベル「Verified」以上



USDT出金は最速ですが、仮想通貨に不慣れな方は誤送金リスクがあるため、まずは少額でテストすることをお勧めします
出金処理時間と手数料|最短24時間で着金
SwiftTraderの出金処理時間は、申請金額と選択した決済方法によって大きく異なります。
調査結果から判明した実際の処理パターンを基に、最適な出金戦略を解説します。



金額が大きくなるほど審査が厳しくなるのは、どの海外FX業者でも共通のパターンです
金額別の実際の処理時間:
💰 少額出金(1万円-10万円)
- 国内銀行送金: 24-48時間で処理開始
- STICPAY: 6-24時間で完了
- USDT: 1-6時間で送金完了
- 成功率: 約95%(スムーズな処理)
💵 中額出金(10万円-100万円)
- 国内銀行送金: 2-7営業日
- STICPAY: 1-3営業日
- 追加審査: 本人確認電話の可能性
- 成功率: 約80%(一部遅延あり)
⚠️ 大額出金(100万円以上)
- 全ての方法: 1-4週間の審査期間
- 追加書類: 収入証明、取引履歴説明
- 経営陣承認: 必須プロセス
- 成功率: 約60%(リスク要注意)
実際の出金事例分析:
| 事例タイプ | 出金額 | 申請日時 | 処理完了 | 所要時間 | 特記事項 |
|---|---|---|---|---|---|
| 成功事例 | 8.5万円(STICPAY) | 月曜日 14:00 | 火曜日 10:30 | 約20時間 | スムーズ処理 |
| 遅延事例 | 35万円(銀行送金) | 金曜日 16:00 | 翌々週火曜日 | 約11営業日 | 追加書類要求 |
| 問題事例 | 522,398円 | 2024年3月15日 | 処理中断 | – | ボーナス規約違反 |
手数料体系の詳細分析:
- 銀行送金: 無料(SwiftTrader負担)
- STICPAY: 無料
- USDT: 無料(ネットワーク手数料のみ)
- 国際送金: 40 USD(固定)
受取り側で発生する手数料:
| 銀行種別 | 受取手数料 | 推奨度 |
|---|---|---|
| メガバンク | 0-880円 | ★★★ |
| 地方銀行 | 200-1,500円 | ★★ |
| ネットバンク | 0-300円 | ★★★★ |
| ゆうちょ銀行 | 0円 | ★★★★★ |



ゆうちょ銀行は受取手数料が無料なので、コストを抑えたい方には特にお勧めです
STICPAY出金時の総コスト:
STICPAY → 国内銀行出金:
- 出金手数料: 800円 + 1.5%
- 最低手数料: 800円
- 最高手数料: 35,000円
例)10万円出金時: 800円 + (100,000円 × 1.5%) = 2,300円
- 5万円以下: USDT → 国内取引所 → 銀行送金
- 5-50万円: 直接銀行送金
- 50万円以上: 分割出金推奨
出金拒否・遅延の原因と予防策|6つのチェックポイント
SwiftTraderでの出金トラブルは、特定のパターンと原因が存在します。
事前にこれらの要因を理解し、適切な対策を講じることで、出金成功率を大幅に向上させることができます。



出金トラブルの多くは事前に防げるものです。6つのチェックポイントを確実に押さえておきましょう
チェックポイント1: 規約違反の回避
❌ 高リスク取引パターン
- × 両建て取引: 同一通貨ペアでの反対ポジション
- × 裁定取引: 価格差を利用した無リスク取引
- × 経済指標狙い: 発表直前での大量ポジション
- × スキャルピング: 10分以内の超短期取引
- × ボーナス悪用: ボーナスのみでの取引
✅ 安全な取引パターン
- ○ 順張り取引: トレンド方向への素直なエントリー
- ○ スイングトレード: 数日から数週間のポジション保有
- ○ 適度な損切り: 資金の2-5%での損切り実行
- ○ 分散投資: 複数通貨ペアでのリスク分散
- ○ 長期視点: 短期的な利益よりも継続的な成長
チェックポイント2: 本人確認の完全性
- 鮮明な画像: 文字が判読可能な高解像度
- 有効期限: 運転免許証等の期限内確認
- 名義一致: 口座名義と身分証明書の完全一致
- 住所証明: 3ヶ月以内の公共料金明細
チェックポイント3: 出金タイミングの最適化
| 推奨タイミング | 避けるべきタイミング |
|---|---|
| 月曜日-木曜日の申請 | 金曜日の申請(週末処理停止) |
| 日本時間 10:00-16:00 | 重要経済指標発表直後 |
| 重要指標発表日を避ける | 市場ボラティリティ上昇時 |
| 月末・月初を避ける | 年末年始、クリスマス等 |
チェックポイント4: 段階的出金戦略
システムの動作確認と処理時間の把握を目的とした少額出金
実際の取引利益部分の出金テスト
信頼性確認後の本格的な出金開始
リスクを最小化した継続的な出金
チェックポイント5: 取引履歴の透明性確保
- 取引日記: 各取引の根拠と結果記録
- 戦略の一貫性: 明確な取引手法の維持
- リスク管理: 適切な損切りと資金管理
- 取引頻度: 過度なスキャルピングの回避
チェックポイント6: コミュニケーション戦略
📧 サポートとの効果的なやり取り
件名: 出金申請状況確認 – 口座番号[12345678]
内容:
- 申請日時: 2025年○月○日
- 出金方法: 国内銀行送金
- 金額: ○○円
- 現在状況: 処理中/審査中
- 確認事項: 追加書類の必要性
- 緊急度: 通常/高



記録の保持は万が一のトラブル時に重要な証拠となります。スクリーンショットとメール履歴は必ず保存しておきましょう
出金トラブル時の問い合わせ方法|24時間サポート活用術
出金トラブルが発生した場合の迅速で効果的な対応方法は、問題の早期解決に直結します。
SwiftTraderは24時間サポートを標榜していますが、実際の対応品質には時間帯や問い合わせ方法による差があります。



問題が発生してからでは遅いので、事前にサポート体制を理解しておくことが重要です
問い合わせ方法の優先順位:
- 対応時間: 平日 9:00-21:00(日本時間)
- 言語: 完全日本語対応
- 応答時間: 通常5-30分以内
- 担当者: 日本人スタッフ
- LINE ID: @swifttrader_jp
- 日本語専用: jpsupport@swifttrader.com
- 一般窓口: support@swifttrader.com
- 応答時間: 24時間以内(平日)
- 言語: 日本語・英語対応
- 電話番号: +61 2 8006 2422(オーストラリア)
- 対応時間: 24時間(英語のみ)
- 国際電話料金: 約120円/分
- 緊急度: 高額出金停止時のみ推奨
効果的な問い合わせテンプレート:
📝 出金遅延時の問い合わせ例
件名: 【緊急】出金処理遅延について – 口座番号[12345678]
いつもお世話になっております。
以下の出金申請について確認させてください。
【申請詳細】
– 申請日時: 2024年8月15日 14:30
– 出金方法: 国内銀行送金
– 金額: 150,000円
– 申請ID: WD-2024081500123
【現在の状況】
– 申請から5営業日経過
– ステータス: 「処理中」のまま変化なし
– 追加書類要求: なし
【確認事項】
1. 現在の処理段階
2. 完了予定日時
3. 追加で必要な手続き
4. 遅延の具体的な理由
急ぎの資金需要があるため、優先的な処理をお願いいたします。
段階的エスカレーション戦略:
| 段階 | 期間 | 対応方法 | トーン |
|---|---|---|---|
| 第1段階 | 1-3日目 | LINEチャットでの状況確認 | 温和なトーン |
| 第2段階 | 4-7日目 | メールでの正式な遅延申し立て | 具体的な期限要求 |
| 第3段階 | 8-14日目 | 管理職対応要求 | 強い要求トーン |
- 件名: 【最重要】出金処理異常長期化 – 管理職対応要求
- 管理職レベルでの状況調査要求
- 明確な完了期限の提示要求
- 外部機関への相談検討の示唆
外部機関への相談準備:
予防的な記録管理:
| 記録項目 | 日常的な記録 | トラブル時の記録 |
|---|---|---|
| 出金関連 | 申請日時、金額、方法、処理状況 | 発生日時、問題内容、サポート対応 |
| 取引関連 | 完了日時、所要時間、問題の有無 | 解決策、所要期間、最終結果 |



これらの記録は、将来的なトラブル予防と、万が一の法的対応時の重要な証拠となります
SwiftTraderでの出金は一定のリスクを伴うため、常に最悪の事態を想定した準備を行うことが賢明です。
適切な記録管理と段階的なエスカレーション戦略により、出金トラブルのリスクを最小化し、万が一の問題発生時にも迅速な解決を図ることができます。
SwiftTraderレバレッジ取引のよくある質問と回答


SwiftTraderの利用を検討する際、多くのトレーダーが抱く疑問点は共通しています。
特にレバレッジ設定の変更方法、ボーナスの有効期限、出金申請後のキャンセル手順など、実際の運用で必要となる細かい操作について不安を感じる声が多く寄せられています。
これらの情報を事前に理解しておくことで、取引開始後のトラブルを未然に防ぎ、より効率的な資金管理が可能になります。



特に海外FX初心者の方は、「聞いていた話と違う」といったトラブルを避けるため、事前にこれらの質問と回答をチェックしておくことをおすすめします。
レバレッジ変更方法と口座タイプ別の制限事項
SwiftTraderでは、口座開設後でもレバレッジの変更が可能ですが、変更には一定の制限と手続きが必要です。



「思っていたより複雑で変更できなかった」という声をよく聞きます。事前に条件を確認しておくことが大切ですね。
📝 レバレッジ変更の基本手順
クライアントポータルでの変更方法について詳しく解説します。
- クライアントポータルにログイン
- 「取引口座」→「口座設定」を選択
- 「レバレッジ変更」ボタンをクリック
| 口座タイプ | 選択可能倍率 |
|---|---|
| Standard/Pro/ECN口座 | 1:50, 1:100, 1:200, 1:500, 1:1000 |
| Velocity口座限定 | 1:1500, 1:2000(FX・メタルのみ) |
- 希望レバレッジを選択
- 変更理由の入力(任意)
- 「変更申請」ボタンで確定
- メール認証で最終確認
- オープンポジション保有時は変更不可
- 指値・逆指値注文残存時は変更不可
- ボーナスクレジット残存時は変更不可
- 出金申請処理中は変更不可
変更前には、保有中の全通貨ペア、貴金属・CFDポジション、仮想通貨ポジションを決済する必要があります。
また、指値注文(Buy Limit/Sell Limit)、逆指値注文(Buy Stop/Sell Stop)、トレーリングストップ注文もすべて削除が必要です。
| 口座タイプ | 最大レバレッジ | 変更回数制限 | 処理時間 |
|---|---|---|---|
| Standard口座 | 1:1000まで | 月1回まで | 即時反映 |
| Pro/ECN口座 | 1:1000まで | 月1回まで | 1営業日以内 |
| Velocity口座 | 1:2000まで(条件付き) | 月1回まで | 1営業日以内 |



Velocity口座の高レバレッジは魅力的ですが、実効証拠金5万円以上などの条件があるので注意が必要です。
⚠️ レバレッジ自動調整システム
SwiftTraderはダイナミックレバレッジを採用しており、口座残高や市況に応じて自動的にレバレッジが制限されます。
| 口座残高(USD) | レバレッジ上限 |
|---|---|
| 0-10,000 | 最大1:1000 |
| 10,001-50,000 | 最大1:500 |
| 50,001-100,000 | 最大1:200 |
| 100,001以上 | 最大1:100 |
- 必要証拠金の計算変更による影響
- マージンコール発生リスクの増加
- 変更前の十分な余裕資金確保
例えば、レバレッジを1000倍から500倍に変更した場合、USD/JPY 1ロットの必要証拠金が100ドルから200ドルに倍増します。
この変更により既存の証拠金維持率が低下し、マージンコールが発生する可能性があるため、変更前に十分な余裕資金を確保することが重要です。
入金ボーナスの有効期限と消滅条件
SwiftTraderの入金ボーナスには複雑な有効期限システムがあり、条件を理解していないと突然ボーナスが消失するリスクがあります。



「気がついたらボーナスが消えていた」という体験談をよく耳にします。ルールをしっかり把握しておくことが大切ですね。
📅 ボーナス有効期限の詳細ルール
初回入金ボーナスと継続入金ボーナスで期限が異なります。
| ボーナス種類 | 有効期間 | 起算日 | 警告通知 |
|---|---|---|---|
| 初回入金ボーナス(150%) | 12ヶ月間 | ボーナス付与日 | 期限30日前 |
| 継続入金ボーナス(100%) | 6ヶ月間 | 各回のボーナス付与日 | 期限30日前 |
- 出金申請の実行(金額問わず全額消失)
- 規約違反の認定(両建て取引等)
- 口座残高ゼロ(ロスカット実行時)
- 出金キャンセルでも復活不可
主な規約違反パターンには、両建て取引の実行、経済指標前の大量ポジション、10分以内の超短期取引、複数口座間での裁定取引、ボーナスハンティング行為が含まれます。
⏰ 段階的消滅システム
90日間未取引による段階的減額が適用されます。
| 未取引期間 | 減額率・状況 |
|---|---|
| 30日経過 | 警告メール送信 |
| 60日経過 | ボーナス50%減額 |
| 90日経過 | ボーナス完全消失 |
| 120日経過 | 口座休眠状態 |
また、月間取引量が必要量の50%未満が3ヶ月連続で続くと、月末における自動減額システムが発動します。
1回目はボーナス20%減額、2回目は50%減額、3回目は完全消失となるため、定期的な取引実行が重要です。
- 週1回以上の取引実行
- 月間最低5ロットの取引量確保
- 複数通貨ペアでの分散取引
- 適度な利益確定と損切り実行
期限切れ防止のため、Googleカレンダー等での管理がおすすめです。
ボーナス獲得日、30日経過日(警告タイミング)、90日経過日(減額開始)、180日経過日(期限切れ)、360日経過日(最終警告)を登録しておくと安心です。



SwiftTraderからの通知メールを確実に受信するため、迷惑メールフィルターの解除とドメイン許可設定も忘れずに行いましょう。
出金申請後のキャンセル・変更方法
出金申請後のキャンセルや変更は時間的制約があり、処理段階によって対応方法が異なります。



「出金申請した後に急にお金が必要になった」というケースは意外と多いんです。段階別の対応方法を知っておくと安心ですね。
| 処理段階 | 時間枠 | キャンセル可能度 | 対応方法 |
|---|---|---|---|
| Stage 1 | 申請直後(30分以内) | ◎ ほぼ確実 | クライアントポータルで自己処理 |
| Stage 2 | 処理開始前(24時間以内) | ○ 高確率 | サポート連絡必要 |
| Stage 3 | 処理中(24-72時間) | △ 条件付き | 緊急理由必要・手数料発生 |
| Stage 4 | 送金実行後(72時間以降) | × 不可能 | 再入金による対応のみ |
🚨 緊急キャンセルの手順
Stage 1での自己処理方法とサポート連絡の実践例。
- クライアントポータルで「出金履歴」確認
- 該当申請の「キャンセル」ボタンクリック
- キャンセル理由入力(任意)
- 即時反映、資金復活
- LINEチャットまたはメールでサポート連絡
- 出金申請IDと口座番号を明記
- キャンセル理由を具体的に説明
- 緊急度が高い場合は電話連絡推奨
メールでのキャンセル申請では、件名に「【緊急】出金申請キャンセル要求 – 申請ID[WD202408150001]」と明記し、申請詳細、キャンセル理由、緊急度を具体的に記載することが重要です。
- 出金金額の減額(24時間以内)
- 出金方法の変更(24時間以内)
- 受取口座情報の修正(24時間以内)
- 出金金額の増額は不可
金額変更の場合、減額変更では元申請のキャンセル後に新金額での再申請となり、差額は口座残高に復活します。
増額希望の場合は、元申請の完了を待ってから追加分の新規申請となり、2回の出金として処理されます。
⚠️ システムエラー時の対応
二重申請エラーや金額表示エラーが発生した場合の対処法。
二重申請エラーの場合は、即座にサポートへ連絡し、申請画面のスクリーンショットを提出します。
一方の申請が自動キャンセル処理され、残高確認と整合性チェックが実施されます。
金額表示エラーの現象では、申請金額と表示金額が異なる場合があるため、申請確認メールの保存とポータル画面のキャプチャを行い、詳細な状況説明と証拠を提出することが重要です。
まとめ:SwiftTraderでレバレッジ1000倍を活用した安全な取引方法


本記事で詳細に検証した結果、SwiftTraderの利用には慎重なリスク管理と段階的なアプローチが不可欠であることが明らかになりました。



海外FX業者は金融商品取引法(e-Gov法令検索)による規制を受けないため、より慎重な選択が求められるんだ
特に1万ドル(約150万円)を超える出金では深刻なトラブル事例が確認されており、十分な注意が必要です。
以下では、これまでの調査結果を踏まえ、SwiftTraderを最大限安全に活用するための実践的な戦略を段階別に解説します。
- 段階的投資による慎重なリスク管理
- 信頼できる業者との並行運用必須
- 定期的な利益確定と出金の徹底
- 完全なリスク管理体制の構築
📋 SwiftTrader最終評価
SwiftTraderは**「学習用・テスト用プラットフォーム」として限定的に活用**することで、そのメリットを最大化できます。1000倍レバレッジとボーナス制度は確かに魅力的ですが、それらを安全に活用するためには投資額の厳格な制限、定期的な利益確定と出金の徹底、信頼できる業者との並行運用、完全なリスク管理体制の構築、早期撤退基準の明確化が必要です。
海外FX取引における成功は、業者選択よりもリスク管理と継続的な学習にかかっています。
SwiftTraderを一つのステップとして活用しながら、より安全で持続可能な投資戦略の構築を目指してください。



海外FXは金融庁の監督下にないため、投資家保護制度の適用外となることも覚えておこう










コメント